Отличия
Сразу стоит отметить, что hard- и soft-skills будут идеально работать только в связке. Конечно, можно прокачивать только один вид умений, и это однозначно приведёт к определённым успехам в работе. Но именно дополняя друг друга, мягкие и жёсткие навыки работают максимально эффективно.
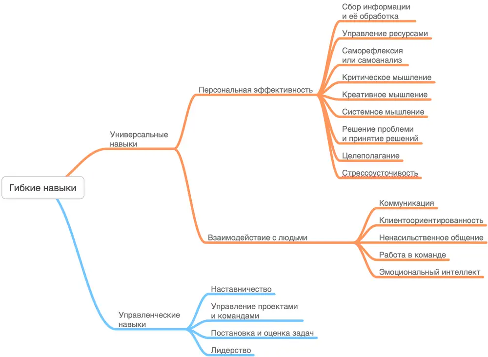
Итак, в чём отличия. Hard skills — это конкретные профессиональные умения, которым можно обучиться и которые можно проверить. К таковым, например, относятся умение работать в компьютерных программах, знание иностранных языков (и языков программирования), понимание и применение технических процессов, управление персоналом, моделирование, дизайн, написание текстов, аналитика, SEO, управление сложными механизмами, SMM и многое другое. Таким образом, хард-скиллз применяются для конкретной работы, требующей конкретных навыков.

Что же касается софт-скиллз, то они связаны в первую очередь с личностными качествами и могут использоваться в любой профессии независимо от направления. Их также называют «социальные навыки». Они про умение убеждать, работать в команде, оценивать ситуацию и подстраиваться под изменения. Харизма, чувство юмора и умение располагать к себе — туда же.
Почему софт-скиллы так важны?
Именно они задают инерцию, которая двигает работника по карьерной лестнице. Безусловно, в низкоквалифицированных профессиях это особо и не нужно, но во всех остальных случаях софт-скиллзы будут теми кирпичиками, из которых можно построить стену надёжной команды или реализации сложной идеи.

Ни один руководитель вообще не сможет эффективно построить управление коллективом, не имея такого гибкого навыка, как эмоциональный интеллект. То есть, конечно, предприятие будет работать и, возможно, даже неплохо зарабатывать, но в коллективе неизбежно будет текучка кадров и случаи выгорания. Эмпатия со стороны руководителя — это всегда дополнительные очки.
Как и хард-скиллз, мягкие навыки можно развивать и прокачивать.
Софт-скиллз с научной точки зрения
Безусловно, есть вполне конкретные мягкие навыки, но считается, что перебирать их отдельно — это как приобретать комплектующие машины по отдельности вместо того, чтобы купить её целиком, и нервничать, что бензобак отдельно от колёс не хочет ехать. Поэтому сформулированы версии наборов софт-скиллз с базовыми компонентами.

Например, навыки работы в команде включают в себе умение сотрудничать и находить общий язык с другими, что, в свою очередь, содержит в себе навыки общения в числе которых позитивное умение взаимодействовать, сохранять самообладание, допустимая гибкость в переговорах, поставленный голос и речь.
Сложно? Немного. Именно поэтому в 2012 году исследователь Марсель Робле вывел конкретную формулу для софт-скиллз: это навыки межличностного общения + личные и карьерные навыки.
Какие софт-скиллы наиболее важны в современных условиях?
Ежегодно мягкие навыки обновляются: одни утрачивают особую актуальность, другие занимают их место. Многие компании, например, HeadHunter и LinkedIn, проводят исследования, определяя наиболее важные soft-skills в определённый промежуток времени. Сейчас самые актуальные навыки выглядят так:
Креативность — компаниям требуются творческие решения в самых разнообразных сферах деятельности.
Умение убеждать — и здесь речь именно о навыке приводить аргументы и доводы, которые убедят других, и об умении пользоваться контраргументами. Вот где, кстати, важнейшую роль играет эмоциональный интеллект, эмпатия и психология влияния.

Работа в команде — звучит максимально попсово, так как такая формулировка уже набила оскомину в объявлениях на сайтах для поиска сотрудников. Однако глупо спорить, что высокоорганизованная команда — это невероятно эффективная рабочая модель, которая всегда будет куда функциональнее и продуктивнее, чем разобщенные сотрудники.
Адаптивность — в частности, последние пара лет научили нас, что умение приспосабливаться к стремительным и непредсказуемым изменениям — чуть ли не самый важный навык современного человека.
Эмоциональный интеллект — это то, что поможет сохранить баланс даже в самых стрессовых ситуациях и самых сложных переговорах. Кроме того, это точно топ-3 навыков для того, чтобы построить крепкие положительные трудовые отношения в коллективе.
Производительность — навык, включающий в себя умение в принципе применять свои умения.
Мудрость — о да, это вполне конкретный софт-скилл. Мудрость — это знания, умноженные на личный опыт. Применять его тоже надо уметь.

Влияние — сюда входит всё, что помогает добиваться своего (разумеется, честными способами). В частности, харизма.
Как развивать софт-скиллы
Мягкие навыки — это такая штука, к которой может быть природная предрасположенность. Но это вовсе не значит, что, если человеку не повезло стать харизматичным с малых лет, то софт-скиллы для него недоступны. Их можно развивать, как и жёсткие, профессиональные навыки.
Есть масса источников для прокачивания. В том числе книги: например, «Как завоевывать друзей и оказывать влияние на людей» Дейла Карнеги, «Трудные диалоги. Что и как говорить, когда ставки высоки» Керри Патерсон, «Переговоры без компромиссов. Веди переговоры так, словно от них зависит твоя жизнь» Криса Восса. Отдельно хочется отметить книгу Галло Кармина «Презентации в стиле TED: 9 приемов лучших в мире выступлений».

Для развития soft-skills потребуется высокий уровень осознанности, умение трезво оценивать результат и много — очень много практики. Но в данном случае цель как никогда оправдывает все средства.
